Plotting and visualization
First, set up a cosmological problem to solve:
using SymBoltz, Unitful, UnitfulAstro
M = ΛCDM()
pars = parameters_Planck18(M)
prob = CosmologyProblem(M, pars)Cosmology problem for model ΛCDM
Stages:
Background: 5 unknowns, 0 splines, dense Jacobian
Perturbations: 82 unknowns, 5 splines, 93.9 % sparse Jacobian
Parameters & initial conditions:
h = 0.6736
h₊m_eV = 0.02
h₊N = 3.0
I₊ln_As1e10 = 3.0440461338325417
I₊ns = 0.965
γ₊T₀ = 2.7255
b₊Ω₀ = 0.04936780993111075
ν₊Neff = 2.99
c₊Ω₀ = 0.26447041034523616
b₊YHe = 0.2454Static plot recipes
Use SymBoltz' included plot recipes to plot the evolution of background and perturbation quantities over time:
import Plots
ks = [1e-3, 1e-2, 1e-1, 1e0] / u"Mpc"
sol = solve(prob, ks)
p1 = Plots.plot(sol, M.χ, M.g.a)
p2 = Plots.plot(sol, log10(M.g.a), [M.g.Φ, M.g.Ψ], ks)
Plots.plot(p1, p2; layout = (2, 1), size = (600, 600))Plot the evolution of $Φ(k,τ)$ over conformal time $τ$:
ks = 10 .^ range(-3, 0, length=100) / u"Mpc"
sol = solve(prob, ks)
τs = [0.0, 1e-5, 1e-4, 1e-3, 1e-2, 1e-1, 1e0]
pal = Plots.palette([:black, :orange], length(τs))
color = permutedims([pal[i] for i in eachindex(τs)])
labels = permutedims(map(τ -> "τ/H₀⁻¹ = $τ", τs))
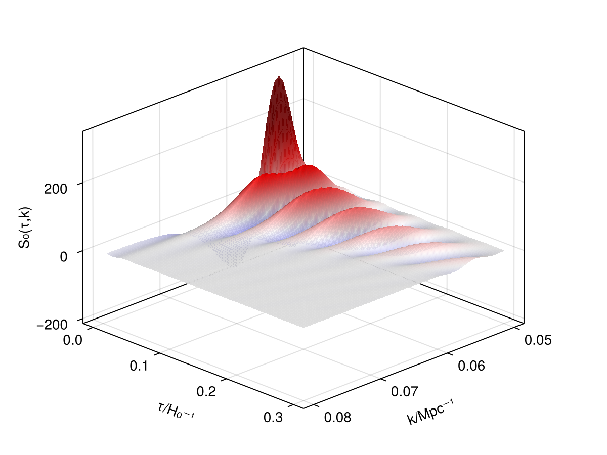
Plots.plot(log10.(ks*u"Mpc"), permutedims(sol(M.g.Φ, τs, ks)); xlabel = "k/Mpc⁻¹", ylabel = "Φ(τ,k)", color, labels)Visualize the CMB source function $S₀(k,τ)$ in a 3D plot:
using CairoMakie
τs = range(0.05, 0.08; length=50)
ks = range(0.0, 0.3, length=100)[2:end] / u"Mpc"
sol = solve(prob, ks)
xs = τs
ys = ks*u"Mpc"
zs = sol(M.ST, τs, ks)
fig = Figure()
ax = Axis3(fig[1,1], azimuth = π/4, xlabel = "τ/H₀⁻¹", ylabel = "k/Mpc⁻¹", zlabel = "S₀(τ,k)")
cmax = min(-minimum(filter(!isnan, zs)), maximum(filter(!isnan, zs))) # saturate both ends of color scale
surface!(ax, xs, ys, zs; alpha = 0.9, colormap = :seismic, colorrange = (-cmax, +cmax))
fig
Interactive visualization
The excellent Makie plotting library can be used to interactively visualize results:
using GLMakieWe can now build a simple interactive interface that updates a plotted function when the user drags parameter value sliders:
# TODO: move into SymBoltz plotting recipes once MakieCore supports @lift etc.
function plot_interactive(prob::CosmologyProblem, xyfunc::Function, obspars...; xlabel = "", ylabel = "", kwargs...)
fig = Figure(size = (800, 800), fontsize = 18)
ax = Axis(fig[1, 1]; xlabel, ylabel)
sg = SliderGrid(fig[2, 1], ((label = SymBoltz.displayname(par), range = range, startvalue = prob.bg.ps[par]) for (par, range) in obspars)...)
obs = Observable([pars[par] for (par, _) in obspars]) # observable array for all parameters
obss = [Observable(pars[par]) for (par, _) in obspars] # array of observables for each parameter
for i in 1:length(obspars)
# update full parameter array when individual parameters change
on(obss[i]) do val
vals = obs[]
vals[i] = val
obs[] = vals
end
connect!(obss[i], sg.sliders[i].value)
end
lines!(ax, @lift(xyfunc($obs)); kwargs...)
return fig
end
function plot_interactive(prob::CosmologyProblem, xvar::SymBoltz.Num, yvar::SymBoltz.Num, obspars...; N = 2000, kwargs...)
# select points according to cumulative distribution of ODE solver's adaptive time steps
function τs(sol)
τ = sol.bg.t
τcum(n) = τ[Int(floor(n))] + (τ[min(Int(floor(n))+1,length(τ))] - τ[Int(floor(n))]) * (n - floor(n)) # <3
return τcum.(range(1, length(τ), length = N))
end
probgen = parameter_updater(prob, [par for (par, _) in obspars])
function xyfunc(θ)
prob = probgen(θ)
sol = solve(prob)
τ = τs(sol)
xs = sol(xvar, τ)
ys = sol(yvar, τ)
return collect(zip(xs, ys)) # [(x1, y1), (x2, y2), ...]
end
return plot_interactive(prob, xyfunc, obspars...; xlabel = SymBoltz.displayname(xvar), ylabel = SymBoltz.displayname(yvar), kwargs...)
end
obspars = [
M.g.h => 0.60:0.01:0.70,
M.c.Ω₀ => 0.20:0.01:0.30,
M.b.Ω₀ => 0.02:0.01:0.10,
M.γ.T₀ => 2.50:0.01:3.00,
M.h.m_eV => 0.01:0.01:0.15,
M.b.YHe => 0.20:0.01:0.30,
M.ν.Neff => 2.90:0.01:3.10
]
fig = plot_interactive(prob, log10(M.g.a), M.b.Xe, obspars...)
This plot is static due to limitations in the documentation building system. It is interactive when you execute the code locally.
We can make a similar plot for the matter power spectrum $P(k; θ)$ as a function of cosmological parameters:
using DataInterpolations # for smoothing
obspars = [
obspars; # extend vector from above
M.I.ln_As1e10 => 2.0:0.1:4.0
M.I.ns => 0.90:0.01:1.10
]
probgen = parameter_updater(prob, [par for (par, _) in obspars])
function xyfunc(θ)
prob = probgen(θ)
lgks = unique([-4:0.5:-3; -3:0.2:-2; -2:0.05:0]) # as few points as possible
ks = 10 .^ lgks / u"Mpc"
Ps = spectrum_matter(prob, ks; ptopts = (alg = SymBoltz.TRBDF2(), reltol = 1e-4, abstol = 1e-4))
lgPs = log10.(Ps/u"Mpc^3")
# smoothen with spline and sample more densely
lgPspline = CubicSpline(lgPs, lgks)
lgks = range(lgks[begin], lgks[end]; step = 0.01)
lgPs = lgPspline(lgks)
return collect(zip(lgks, lgPs)) # [(x1, y1), (x2, y2), ...]
end
fig = plot_interactive(prob, xyfunc, obspars...; xlabel = "lg(k / Mpc⁻¹)", ylabel = "lg(P / Mpc³)")